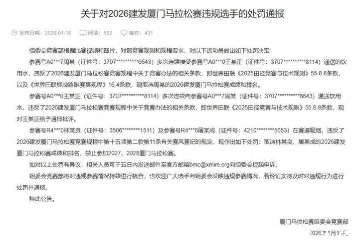
厦门马拉松赛违规递水事件折射的规则与温度

马拉松的魅力不仅在于冲线那一刻的激情 也在于全程与规则赛道环境的一次次对话 近日厦门马拉松赛2名选手因违规递水被处罚的消息引发热议 一些人认为处罚过严 忘记了比赛也是人与人之间的互助 也有人强调规则面前人人平等 认为裁判做法无可厚非 这起事件像一面镜子 把公众对体育精神 公平竞赛 安全管理的不同理解集中折射出来 也倒逼我们重新思考一个问题 在一场马拉松中 规则 温度和人情应当如何平衡
要理解这次厦门马拉松赛2名选手因违规递水被处罚 就必须先明白马拉松赛事的组织逻辑 在正规赛事中 补给点位置 水源设置 志愿者数量 都经过精细测算 不仅要兼顾选手补水的需求 更要考虑交通秩序 赛道安全 医疗保障 一旦允许选手或观众在非官方补给点随意递水 看似只是多了一份善意 实际却有可能打乱整体节奏 增加碰撞摔倒的风险 甚至带来药检争议 为此 国际田联和多项马拉松规程都对补给行为有明确限制 如必须在指定区域完成 不得使用事先未备案的补给方式 等等
在此背景下 厦门马拉松对违规递水行为进行处罚 从规则层面讲并不意外 问题在于公众的情绪往往不会只停留在条文之上 许多网友的直观感受是 递水本身是一种帮助 为什么要被罚 这种冲突恰恰说明 规则意识与大众直觉之间存在认知落差 一方面 赛事组织者希望通过统一标准维护公平和安全 另一方面 旁观者更容易从单一个案出发 关注运动员的辛苦 团队的配合 情感的连结 当这两种视角叠加 就形成了舆论场中互不相让的争论
从体育精神的角度看 违反补给规则并不一定源于恶意 很多时候只是团队为了提升成绩 或出于对选手健康的担忧 例如部分马拉松选手习惯自备电解质饮料 能量胶 或特别配比的功能饮品 在官方补给点难以完全满足个性化需求 于是通过队友或亲友在赛道旁递水递物 这种做法过去在一些赛事中默认存在 甚至被视为一种战术 但随着国内马拉松进入专业化 精细化阶段 过去的灰色地带逐渐被纳入明确的规则范畴 再沿用原有习惯就不可避免会与新规发生冲突
回顾近年来的相关案例 不难发现 厦门马拉松赛2名选手因违规递水被处罚并非孤立现象 某城市马拉松曾出现选手由自行车伴跑递水 最终被判定违规 还有城市因为大批跑友在赛道外私设补给点 造成道路拥堵和垃圾堆积 被组委会严令禁止 这些案例说明 规范补给行为已经成为国内路跑赛事的共识 其背后不仅关乎个人成绩 更关乎数万名参赛者的整体体验 以及城市形象和赛事信誉

但如果只看到规则的一面 而忽视对选手感受的回应 又容易让管理显得僵硬 冷冰冰 例如 在部分报道和讨论中 不少跑友提到赛道个别路段水站间距偏长 天气湿热 导致体感压力较大 如果在这样的条件下发生违规递水 很可能夹杂着对体能透支的真实担忧 这提醒赛事方 在严格执行规则的同时 更要正视反馈 通过优化水站密度 提升志愿者培训 强化赛前说明等方式 让运动员明白 为什么某些看似无害的行为必须被禁止 让他们看到的是一套自洽的安全逻辑 而不是冷酷的处罚结果
从选手和团队的责任看 厦门马拉松这次处罚具有一定警示意义 当赛事信息已经在报名须知 技术手册 赛前发布会上反复强调时 依然选择铤而走险 实质上是不尊重规则 也是不尊重其他参赛者 在竞技层面 多一份违规补给 就可能多一点成绩优势 对那些严格遵守规定的跑者并不公平 在安全层面 非官方人员频繁接触赛道 也会干扰志愿者和裁判的判断 因此 真正成熟的跑者 应把研究规则 执行规则视为备赛的一部分 而不是只盯着配速和心率
值得注意的是 厦门马拉松赛2名选手因违规递水被处罚还引出一个更深层的讨论 即如何在规则之内保留人情味 有的城市马拉松尝试通过增加“亲友观赛区” “安全补给区”等方式 让亲友可以在不干扰赛道的前提下为选手加油助力 也有赛事在官方补给中设置多种类型饮品和食物 倾听精英选手和大众跑者的差异化需求 这种做法既守住了规则边界 又充分释放了马拉松的情感价值 规则不是拒绝温度的借口 而是保护温度不被滥用的边界

从城市和赛事品牌建设的角度看 这起事件既是一次争议也是一次教育契机 厦门马拉松一直被视为国内办赛水平较高的标杆 赛事在面对违规递水问题时 选择依法依规公开处罚 在一定程度上向社会传递出一个信号 即顶级赛事不会为个别选手破例 同时 如果在事件后续 赛事方能够通过官方渠道进一步解释规则逻辑 回应跑友的实际困难 并提出未来改进措施 那么这次风波反而有可能成为提升厦门马拉松“专业与温度兼具”形象的一块垫脚石
从更宽广的体育社会文化来看 厦门马拉松赛2名选手因违规递水被处罚所引发的讨论 并不仅限于路跑圈 它触及的是大众对规则的普遍态度 在生活中 我们经常面对类似情境 比如闯一回红灯觉得“反正没车” 在景区跨越警戒线只为拍照 在考试中“看一眼答案”以为无伤大雅 这些行为都带着相似的心理 想在规则边缘腾挪一点空间 却忽略了规则的价值在于可预期和普适性 当每个人都觉得自己可以成为例外时 规则本身就会走向失效 体育赛场只是把这种矛盾放大和加速 展现在公众视野中

因此 讨论厦门马拉松赛2名选手因违规递水被处罚 不必停留在“该不该罚”的简单二选一上 更有价值的是借此反思如何让规则更透明 更可理解 让处罚更有说服力 让运动员 更好地参与到规则制定和优化中来 只有当跑者相信规则是为了保护他们 而不是限制他们时 才会自觉把遵守规则视作体育精神的一部分 而不是被动接受的束缚
厦门的这次风波 也许会让更多赛事在赛前说明会上把补给规定讲得更细 把可能出现的违规情景做成图示视频 甚至邀请曾被处罚的选手分享经验教训 同时也敦促更多跑者在报名前真正读完《参赛须知》 而不是草草划勾 这些细微的改变 会在未来某一场起跑时 悄然转化为更安全 更公平 也更具温度的马拉松体验




申请表单